Peer Review Process
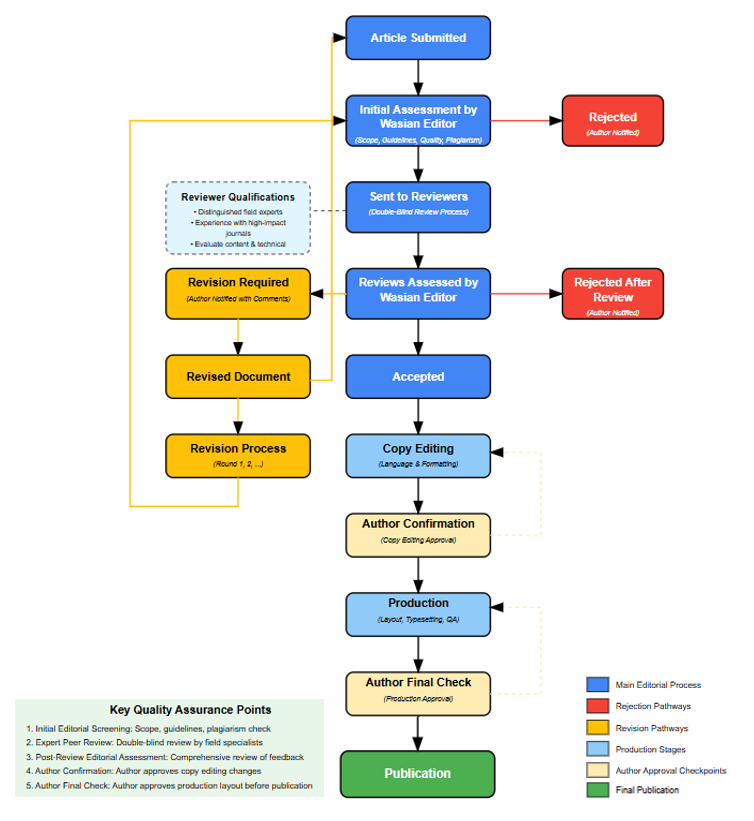
The Wasian journal implements a comprehensive peer review workflow that ensures quality and rigor in published research. The process begins when an author submits a manuscript and follows these key stages (see the image below):
Initial Screening
When an article is submitted, it undergoes preliminary assessment by the Wasian Editor. This crucial first step evaluates the manuscript's relevance to the journal's scope, adherence to submission guidelines, overall quality, and originality (using plagiarism detection tools). Articles failing this initial screening are immediately rejected with notification to authors.
Peer Review Phase
Manuscripts passing initial screening advance to expert review. The Wasian journal employs a double-blind review process where articles are evaluated by qualified reviewers with significant experience in high-impact journals who assess both content quality and technical aspects of submissions.
Reviewer Guidelines
Reviewers for Wasian journal follow specific guidelines that ensure thorough and fair evaluation of submissions. These guidelines likely include:
- Evaluation Criteria: Reviewers assess manuscripts based on originality, methodology, relevance to forestry/environmental science, theoretical framework, data analysis, and contribution to the field.
- Ethical Considerations: Reviewers must maintain confidentiality of manuscripts, disclose any conflicts of interest, and provide objective feedback without personal bias.
- Review Structure: Guidelines outline how to structure feedback, including general comments, major and minor concerns, and specific recommendations for improvement.
- Timeliness: Reviewers are expected to complete their evaluations within a specified timeframe (typically 4 weeks) to maintain efficient publication schedules.
- Rating System: Reviewers may be asked to provide ratings on specific aspects of the manuscript and an overall recommendation (accept, revise, reject).
For complete reviewer guidelines, interested parties should visit: https://pub.kehutanan.unismuh.ac.id/index.php/wasian/reviewer-guidelines
Editorial Assessment
Following peer review, the Wasian Editor evaluates all feedback and determines whether the manuscript should be:
- Accepted for publication
- Returned for revision (with specific reviewer comments)
- Rejected (with notification to authors)
Revision Cycle
When revision is required, authors prepare a revised document addressing reviewer comments. This may involve multiple revision rounds until the manuscript meets editorial standards. Revised manuscripts can either proceed to acceptance or be returned to the editor for further assessment.
Production Phase
Once accepted, manuscripts undergo:
- Copy editing (language refinement and formatting)
- Author confirmation of editing changes
- Production (layout, typesetting, quality assurance)
- Final author check and approval
- Publication
Quality Assurance
The process maintains quality through five key checkpoints: initial editorial screening, expert peer review, post-review editorial assessment, author confirmation of copy edits, and author final approval of production layout before publication.
